日期:2022-11-11 分类:常见问题 浏览:1428 来源:黑龙江亿林网络股份有限公司
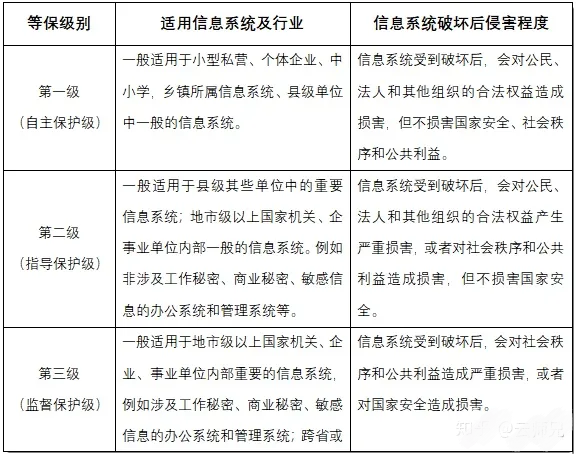
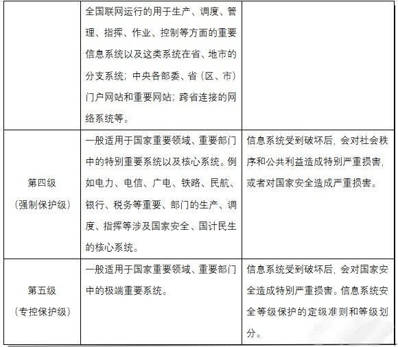
我国实行网络安全等级保护制度,将国家重要信息、法人和其他组织及公民的专有信息以及公开信息和存储、传输、处理这些信息的信息系统按照重要程度进行保护。保护等级分为五个级别,从一到五级别逐渐升高。等级越高,说明信息系统重要性越高。


网络运营者(企业)必须按照相关标准,比如《网络安全法》、《信息安全等级保护定级指南》,落实等级保护工作。等级保护认证就是指企业按照等级保护的建设标准,通过定级、备案、安全建设(整改)、等级测评、监督检查等环节,让企业的信息系统符合国家安全建设要求。对于符合要求的企业,公安机关会颁发证书。由于等级保护工作的落实代表着企业网络安全防护能力得到了公安机关的认可,很多企业在拿到证书之后还会发新闻进行报道。
2019年,等保2.0相关的《信息安全技术 网络安全等级保护基本要求》、《信息安全技术 网络安全等级保护测评要求》、《信息安全技术 网络安全等级保护安全设计技术要求》等国家标准正式发布,并于2019年12月1日开始实施,我国正式迈入等保2.0时代。
等保2.0时代,国家对于等级保护要求更为严格。对于有些行业来说,比如教育行业,没有拿到等级保护认证,其企业的网站、APP等都无法正常运行,因为教育行业的APP备案就需要企业先提交等保备案证明,没有证明不能备案。
等级保护认证必须做,那企业要怎么做呢?下面是等级保护认证流程:
1.确定对象
各行业主管部门、运营使用单位按照《信息安全等级保护管理办法》和《信息系统安全等级保护定级指南》的要求,初步确定定级对象的安全保护等级。
2.备案材料准备
办理信息系统安全保护等级备案手续时,应当填写《信息系统安全等级保护备案表》。
3.专家评审与审批
初步确定信息系统安全保护等级和准备好备案材料后,运营使用单位或主管部门参照评审意见最后确定信息系统安全保护等级,形成定级报告。当专家评审意见与信息系统运营使用单位或其主管部门意见不一致时,由运营使用单位或主管部门自主决定信息系统安全保护等级。
信息系统运营使用单位有上级行业主管部门的,所确定的信息系统安全保护等级应当报上级行业主管部门审批同意。
4.备案材料提交及审核
定级备案单位将《信息系统安全等级保护备案表》、《信息系统安全等级保护定级报告》及上述配套材料提交属地公安机关网安部门审核。对符合等级保护要求的,在收到备案材料之日起的10个工作日内颁发信息系统安全等级保护备案证明;发现不符合本办法及有关标准的,在收到备案材料之日起的10个工作日内通知备案单位予以纠正。
下一篇: 等保测评,什么网站需要特别注意呢?